RMA Form and Warranty Information

RMA Form and Warranty Information

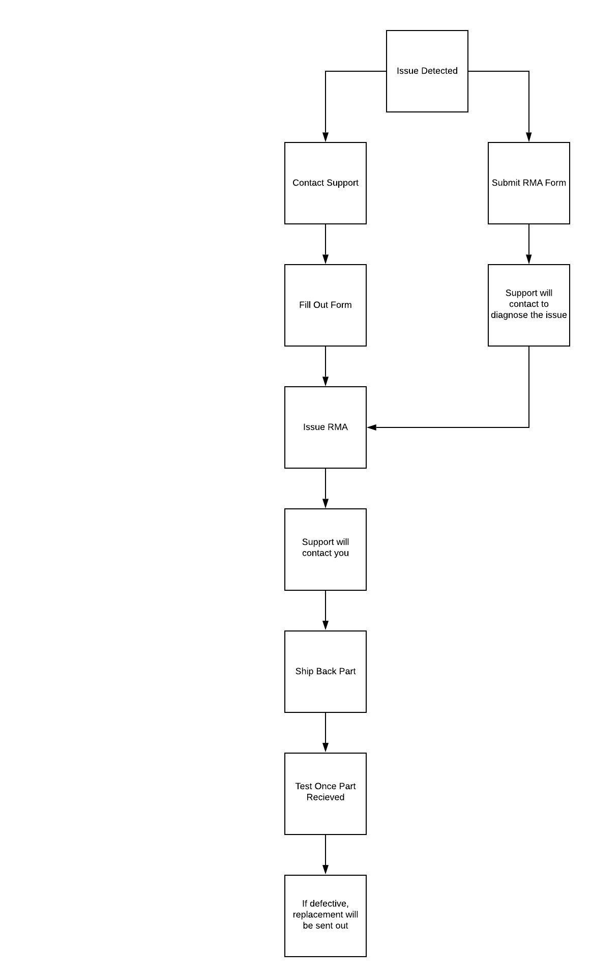
RMA Process Chart



    • Related Articles

    • ADA Schedule

      Description This Visual Application will provide a condensed text and speech summary of arrivals and departures at a given transit stop within the next X minutes. App Thumbnail Language Tab This tab allows the user to change the test used for labels ...
    • Low Density App

      Purpose This Visual Application will provide a condensed text and speech summary of arrivals at a given transit stop within the next X minutes. Language Tab Note: Versions lower than 2.07 do not have separate sections for API, functional, and style ...
    • How to connect your E13ulp to new a wireless pushbuttton

      To connect your E13ulp to a new wireless Text-To-Speech (TTS) pushbutton, you will require: ◻ The E13ulp display, connected to batteries ◻ The wireless pushbutton you intend to pair with the display ◻ A magnet ◻ The Button Unlocking Tool (Orange ...
    • How to create an app

      How to create an app This document outlines the procedure for creating an app; 1. Login to OnSign with given Username and Password 2. Go to content section and open/create the folder where you want to save the App  3. Go to the content section and ...
    • How to update BJCTA Routes

      How to update BJCTA Routes This document helps you understand how to update BJCTA Routes on the website 1. Login to website  2. Open this link : https://maxtransit.org/timetables/#/en/agency/BJCTA 3. Select the route number for which you want to ...